河南省国土空间调查规划院2项科技成果荣获2024年度自然资源科学技术奖

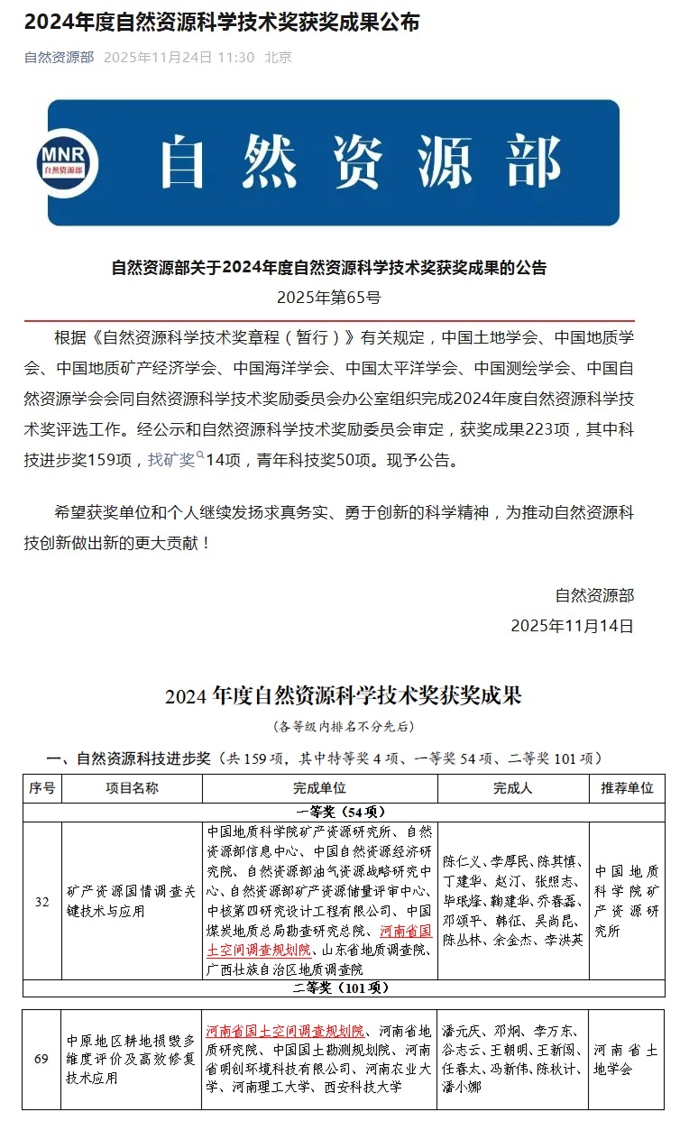
近日,自然资源部发布2024年度自然资源科学技术奖获奖成果公告,河南省国土空间调查规划院参与完成的《矿产资源国情调查关键技术与应用》和《中原地区耕地损毁多维度评价及高效修复技术应用》分别荣获自然资源科技进步奖一等奖、二等奖。
据悉,2024年度自然资源科学技术奖获奖成果共223项,包括科技进步奖159项、找矿奖14项、青年科技奖50项,竞争激烈,含金量高。
《矿产资源国情调查关键技术与应用》聚焦国家战略需求,为河南省新一轮战略性矿产找矿突破行动提供了关键技术支撑,有力服务能源资源安全保障大局。《中原地区耕地损毁多维度评价及高效修复技术应用》,从耕地“数量、质量、生态”三位一体保护出发,构建了科学系统的评价与修复技术体系,为中原地区耕地保护与可持续利用提供了重要决策依据。
此次获奖,是河南省国土空间调查规划院深入贯彻“两高四着力”战略部署,是提升自然资源领域科技创新效能,发挥所属省级科技创新平台引领带动作用,持续深耕矿产资源与土地资源等领域,推动产学研深度融合,结出的系列丰硕成果。
下一步,河南省国土空间调查规划院将继续发挥专业优势,加速科技成果转化与应用效能提升,为保障国家能源资源安全、支撑我省经济社会高质量发展贡献更多自然资源智慧与科技创新力量。